近日,公司马铃薯科学研究院基因组与分子育种研究团队在国际知名学术期刊《Journal of Agricultural and Food Chemistry》(农业与食品化学学报,中科院一区TOP期刊,JCR一区)在线发表了题为 “Multiomics Analysis Reveals the Chemical and Genetic Bases of Pigmented Potato Tuber” 的研究论文。该研究整合转录组、代谢组及蛋白组数据,解析了马铃薯不同薯肉色泽(红色、紫色、浅黄和深黄)形成的物质和遗传基础,揭示了薯肉花青苷和类胡萝卜素生物合成途径的关键结构基因,并新发现多个调控薯肉色泽积累的转录因子。相关研究为马铃薯薯肉色泽调控及品质育种提供了重要的遗传信息。

马铃薯是全球最重要的块茎类粮食作物,除含有丰富的碳水化合物外,马铃薯还含有其它多种营养物质。其中花青苷和类胡萝卜素是马铃薯薯块中最重要的两类色素物质,其不仅赋予薯块丰富的外观色彩,而且拥有清除自由基和抗氧化能力,具有保护视力、预防心血管疾病、抗衰老等保健价值,因此彩色马铃薯受到消费者的青睐。
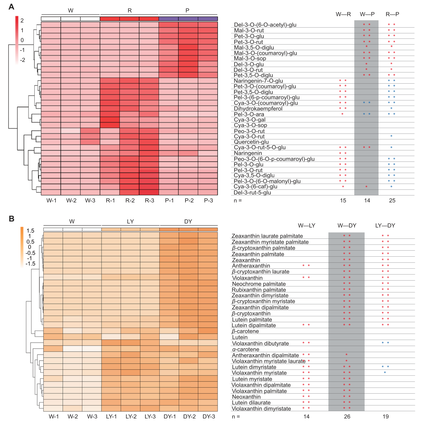
该研究通过代谢组分析发现:红色薯肉主要由矢车菊素-3-O-(香豆素)-葡萄糖苷和天竺葵素-3-O-芸香糖苷共同决定,紫色薯肉主要由锦葵色素-3-O-芸香糖苷、锦葵色素-3-O-(香豆素)-葡萄糖苷和矮牵牛素-3-O-芸香糖苷共同决定;浅黄色薯肉主要由紫黄质决定,而深黄色薯肉主要由玉米黄质、花药黄质和紫黄质共同决定。

进而利用转录组和蛋白组的数据,发现了F3′5′H 是调控红色与紫色代谢流的关键基因,此基因在紫色薯肉中与其它结构基因协同增强表达,促进紫色花青苷积累。BCH2是增强类胡萝卜素合成的关键基因,它与下游的ZEP,NCED1和CCD1等基因协调作用,可积累更多的玉米黄质、花药黄质和紫黄质,使薯肉呈现深黄色。

转录因子在代谢物的机理中发挥了“枢纽性”的作用,研究利用多组学分析方法,鉴别一组可能调控薯肉花青苷和类胡萝卜素合成的转录因子,明确了AN1在薯肉花青苷合成中的核心作用,还发现bHLH96、WRKY44、MYB44等新的转录因子,并对相关转录因子的可靠性进行了初步验证。

中国农业科学院农业基因组研究所张钟博士和公司生命科学学院2023届硕士毕业生周稻为论文共同第一作者;公司祝光涛教授和云南大学Leonard Krall教授为论文通讯作者。该研究得到国家重点研发项目和云南省杰出青年基金等项目的支持。
论文部分截图
