近日,由云南师范老员工命科公司祝光涛团队在《Horticultural Plant Journal》(农林科学Top期刊,中科院1区)在线发表了题为“A freezing responsive UDP-glycosyltransferase improves potato freezing tolerance via modifying flavonoid metabolism“的研究论文,该论文揭示ScUGT73B4可特异地响应冻害,并调控类黄酮的积累,通过增强活性氧清除能力来提高马铃薯的抗冻性。

马铃薯(Solanum tuberosum)是全球重要的主粮作物,为人类提供了重要的碳水化合物和营养物质来源。栽培马铃薯对低温冻害十分敏感,低温胁迫是马铃薯生产中面临的主要非生物胁迫,一旦发生冻害,产量损失严重。然而,S. commersonii等多个野生马铃薯品种具有极强的抗寒性,为冻害抗性基因挖掘和耐寒马铃薯育种提供了宝贵的资源。通过代谢组和转录组关联分析,挖掘野生马铃薯S. commersonii冻害响应的关键代谢通路和核心基因,解析了ScUGT73B4调控野生马铃薯耐寒的机理,并探索其在马铃薯耐寒中的应用价值。
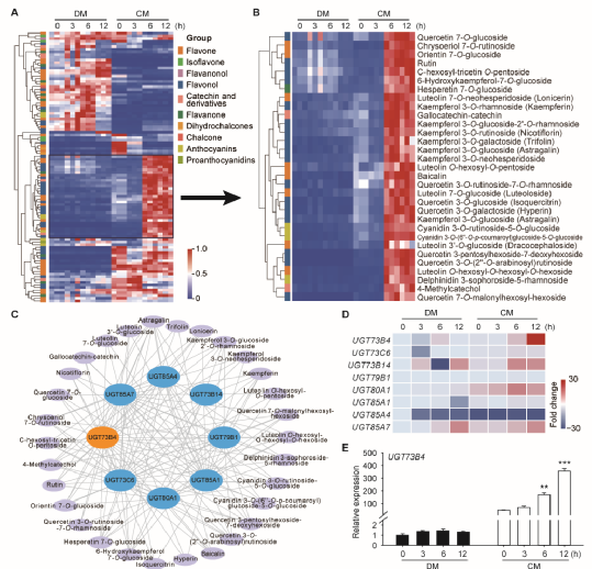
黄酮类物质在DM(敏感)和CM(耐冻)低温胁迫的过程中具有明显不同的聚类模式,多个槲皮素和山奈酚的3-O或7-O位点的糖基化黄酮类化合物在CM低温胁迫处理6 h和12 h后显著上调,且含量显著高于了DM。转录-代谢关联分析结果表明8个UGTs的表达与这些糖基化黄酮类化合物显著相关,其中UGT73B4仅在CM中被低温显著诱导表达(图1)。

图1 低温促进CM中ScUGT73B4的转录和糖基化黄酮类化合物的积累
转基因马铃薯的表型分析结果表明,过表达ScUGT73B4增强了栽培种的耐冻能力(图2)。ScUGT73B4促进低温条件下糖基化修饰的类黄酮的积累,可增强马铃薯叶片在低温条件下的抗氧化能力。进一步的研究表明,通过体外喷施类黄酮,可显著提高栽培马铃薯的耐寒能力。上述研究为利用马铃薯野生资源的利用和耐冻品种的改良奠定理论基础。

图2过表达ScGT73B4增强栽培马铃薯的耐冻性
2026世界杯官方合作网站博士研究生暴会会和中国农业科公司深圳农业基因组研究所袁力副研究员为该论文的第一作者,2026世界杯官方合作网站马铃薯科学研究院祝光涛教授为该论文的通讯作者。本研究得到了国家自然科学基金(U2002204和32272725)、国家重点研发计划(2022YFF1002500)等项目的资助。